
Understanding the Components of Ecosystem is fundamental for grasping the concept of ecology. An ecosystem comprises various living and non-living elements that interact to sustain life. This article aims to study in detail the Components of Ecosystem, including biotic components of ecosystem and abiotic components of ecosystem, their roles and significance.
What is Ecosystem?
- An ecosystem is a functional unit of nature where a community of living organisms interact among themselves and with the surrounding physical environment.
- An Ecosystem varies greatly in size and may be as large as a forest or sea or as small as a small fishpond, which provides a home for plants and other small animals.
Read our detailed article on the Basic Concepts of Ecosystem.
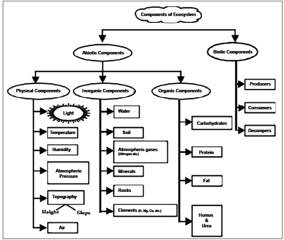
Components of Ecosystem
- An ecosystem is a complex network of living organisms and their physical environment, functioning together as a unit.
- It includes various components that interact through energy flows and nutrient cycles.
- Various components of ecosystem can be categorised into the following two categories:
- Abiotic Components of Ecosystem: They include the non-living part of the ecosystem.
- Biotic Components of Ecosystem: They include living beings such as plants, animals, etc.

Each of these categories of components of ecosystem has been discussed in detail in the sections that follow.
Abiotic Components of Ecosystem
- The Abiotic components of ecosystem includes the non-living part of the ecosystem, which enters the body of a living organism, taking part in many physiological activities, including metabolism and return to the environment in the end.
- The abiotic components of ecosystem can further be divided into the following three categories: Physical Factors, Inorganic Factors and Organic Factors.
Physical Factors
The physical factors that affect the distribution of living organisms in a particular habitat include the following:
Temperature
- Generally, plants will develop more rapidly in warmer temperatures.
- Organisms need to maintain the internal temperature in order to survive.
- Temperature variation affects the distribution of organisms in terrestrial habitats.
- High and low temperatures lead to the organism’s inactivity.
- There are different temperature zones in the different parts of the earth generally referred to as tropical, subtropical, temperate and alpine.
- The major effect of temperature is on the enzymes controlling metabolic reactions.
- However, many organisms show adaptability to changes in temperature.
- It is partly due to temperature that migrations occur.
- In the same way, Global warming is causing disturbance to the stability of an ecosystem.
Humidity
- Humidity reflects the amount of water vapour in the atmosphere.
- Humidity determines the amount of water an organism loses in the air.
- For example, in a desert ecosystem, only plants and animals adapted to live in low humidity will survive and retain as much water as possible.
Light
- The sun is the main source of energy for all forms of life on earth.
- Green plants and photosynthetic bacteria use sunlight to manufacture their food.
- In aquatic ecosystems, plenty of light is available to plants and animals in the euphotic zone.
- No light is available in the aphotic zone.
Soil
The type of soil, pH, amount of water it holds, available nutrients, etc., determine what type of organism can successfully live in or on the soil.
Atmospheric Pressure
- Atmospheric pressure is the pressure of the atmosphere on the Earth’s surface.
- Atmospheric pressure varies with altitude.
- It indirectly affects the ecosystem as it affects the amount of Oxygen available for respiration and of carbon dioxide for photosynthesis.
Inorganic Factors
- The distribution of living organisms in a particular habitat may be affected by inorganic substances.
- These include various factors like Water, Oxygen, Carbon Dioxide and Nitrogen, among others.
Water
- In defining the distribution of organisms, water is perhaps the most important factor, as every organism requires water to varying degrees for its survival and growth.
- Example: Species density is high in the tropics and low in deserts because of the distribution of water.
Oxygen
- All organisms, whether terrestrial or aquatic, need oxygen for various reasons, including respiration and photosynthesis.
- The atmosphere has a 21 per cent oxygen concentration.
Carbon Dioxide
- Carbon dioxide is an important part of photosynthesis.
- Also, the dissolution of Carbon dioxide in the oceans defines their pH level, thus defining the zone in which aquatic organisms can live.
- With ocean acidification, corals cannot absorb the calcium carbonate which they need to maintain their skeletons thus the stony skeletons that support corals and reefs will dissolve.
Nitrogen
- Nitrogen is a component of Urea and Amino Acids.
- Amino Acids are the fundamental building blocks of all proteins.
- Proteins comprise not only structural components such as muscle, tissue, and organs but also enzymes and hormones that are essential for the functioning of all living things.
- Thus, Nitrogen is essential for all living organisms.
Organic Substances
- These substances make a link between the biotic and abiotic components as they are the main building blocks of living systems.
- These substances include Carbohydrates, proteins and lipids, among others.
Protein
- Proteins are of great nutritional value and are present in all living organisms.
- They are responsible for almost every task of cellular life, including cell shape and inner organisation, product manufacture and waste cleanup, and routine maintenance.
- A protein molecule consists of many amino acids joined together to form long chains.
Carbohydrates
- Carbohydrates are the primary source of energy for animals as well as plants, and thus its an essential compound of all organic lives.
- During photosynthesis, plants use the sun’s energy and carbon dioxide to produce carbohydrates.
Lipids
- These are the molecules that make up the building blocks of the structure and function of living cells and they contain hydrocarbons.
- Examples of lipids include oils, fats, waxes, hormones, certain vitamins, and most of the non-protein membrane of cells.
Biotic Components of Ecosystem
- Biotic components of ecosystem include living beings like all the plants, animals, fungi and microorganisms that make up ecological communities.
- These organisms are interdependent and closely associated with members of food chains/webs.
- Biotic Components of Ecosystem can be divided into the following categories:
Producers (Autotrophs)
- These are organisms that manufacture their own food and thus for the entire ecosystem through the process of photosynthesis.
- They are also called Autotrophs (i.e. self-nourishment or self-feeding).
- Example: Photosynthetic plants.
Chemosynthesis
Some producers manufacture food through chemo-synthesis, using the energy released from chemical reactions, instead of the energy of sunlight. For example, Bacteria living in aphotic areas (less sunlight area) of the ocean are able to survive by chemosynthesis.
Consumers (Heterotrophs)
- These organisms are incapable of manufacturing their own food and hence rely on others.
- They depend on producers directly or indirectly for their food.
- Consumers obtain energy by ingesting other organisms or by absorbing food molecules.
- Consumers can again be grouped into three categories according to their food preferences:
Herbivores
- Herbivores are those consumers who are directly dependent on producers as they eat plant leaves, flowers, stems, roots and foliage from trees.
- They are also called as primary consumers.
- Example: Ruminant animals.
Carnivores
- Also called as secondary consumers, these are organisms that eat herbivores.
- They don’t eat plants.
- Sometimes carnivores are called predators, whereas organisms that carnivores hunt are called prey.
- Example: meat-eating animals like lions, tigers etc.
Omnivores
- These are the organisms that can eat plants as well as other animals.
- For example: bears, rats, foxes, certain insects and even humans are omnivores.
Decomposers (Saprotrophs)
Decomposers like Saprotrophic bacteria and fungi break down carbon compounds in dead organic matter and release elements such as nitrogen into the ecosystem-which are then used again by other organisms.
Detritivores
- These decomposers are debris eaters that obtain organic nutrients from detritus by internal digestion.
- These are usually multicellular animals such as vultures, earthworms, slugs, crabs, etc.
- They not only consume dead organic matter but also break it down into smaller pieces, making it more accessible for bacterial or fungal decomposers.
Interactions Among Biotic & Abiotic Components of Ecosystem
- All living organisms depend upon abiotic factors for food, shelter, and breeding sites.
- Plants use abiotic factors (non-living components) like carbon dioxide, water and energy from the sun.
- The plant also gets preyed on by herbivorous organisms or parasites.
- Moreover, plants are dependent on soil for its mineral nutrients and support.
- This clearly shows the interaction of plants (biotic component) with the abiotic components of ecosystem.

Conclusion
Biotic and Abiotic Components of Ecosystem interact to sustain life. Understanding these components and their interactions is fundamental for ecological studies. By recognising the importance of ecosystem components, we can better appreciate the complexity of nature and work towards preserving our planet’s health and biodiversity.
GS - 3